本站在科技部和主管单位领导下,在依托单位的指导下开展日常监测研究工作。本站的主管单位是中国科学院,中国科学院通过设立高寒网,对本站监测工作和数据整理工作进行监督和指导。中国科学院西北生态环境资源研究院是本站的依托单位,对野外站有明确的管理制度,每年通过年度考核的形式对本站进行业务管理。 本站内部建立了每周召开例会的制度,例会分两部分,前半部分进行工作检查和部署,后半部分为科研交流。有关工作安排由站务工作会议讨论决定,在站例会上宣布。本站建立了规范的年度总结报告制度和信息发布制度。一年中的主要工作情况和进展随时以站通讯的形式在站网主页上发布(www.crs.ac.cn)。年底完成站年度总结报告和成果汇总工作。站专设固定资产和仪器设备管理小组,负责仪器设备的运行与维护。针对台站各类业务工作,本站建立了相关野外管理制度。这些制度的实施有力保障了本站的正常运行及各项科研和观测工作的顺利开展:

    1. 服务员制度  查看

    2. 技术资料管理制度   查看

    3. 驾驶员制度查看

    4. 门卫制度查看

    5. 内务、安全与环保管理制度查看

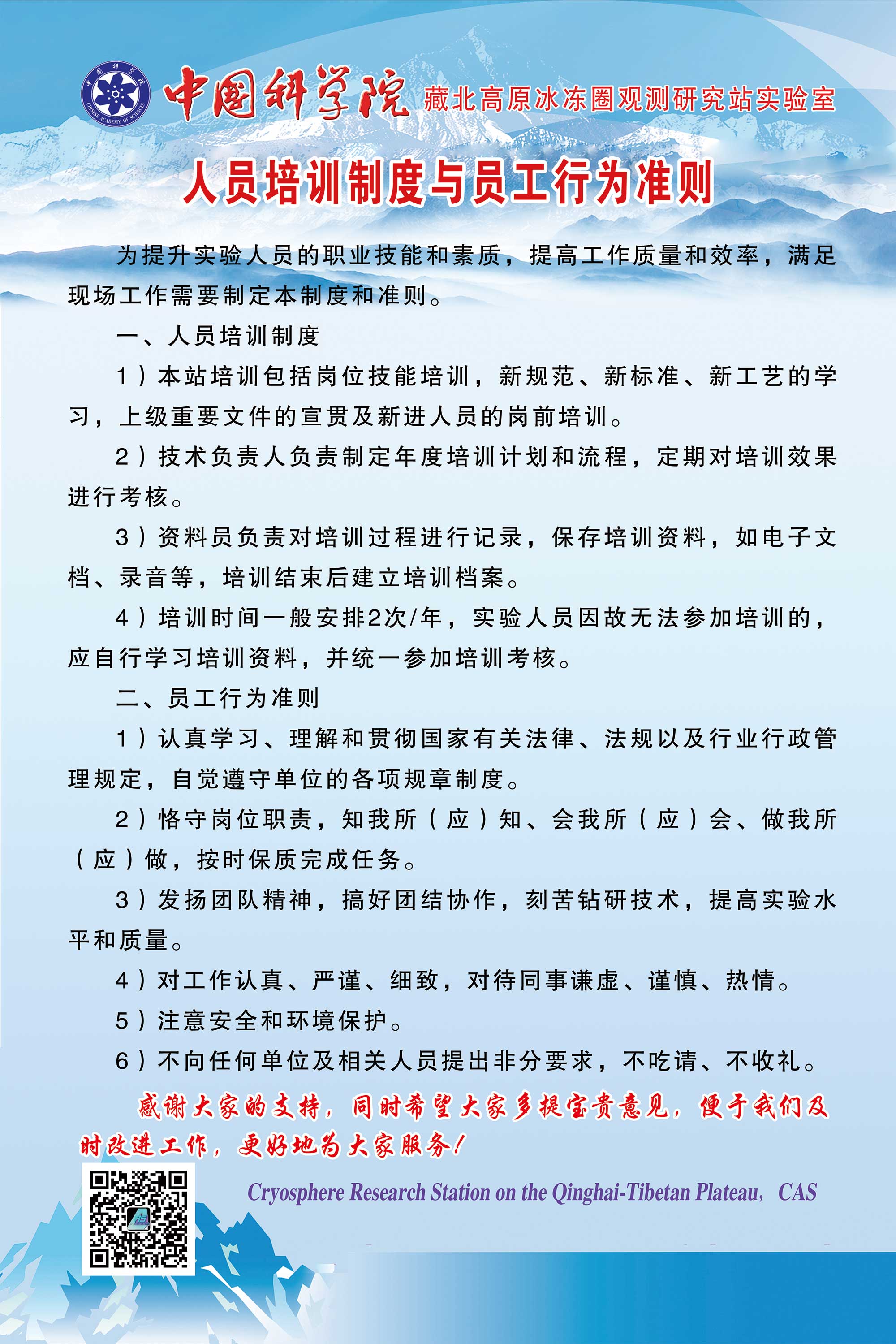
    6. 人员培训制度与员工行为准则查看

    7. 实验检测事故管理制度查看

    8. 实验室工作制度查看

    9. 实验室管理制度查看

    10. 现场实验管理制度查看

    11. 样品管理制度查看

    12. 仪器设备管理制度查看

    13. 原始记录和数据管理制度查看

    14. 食堂制度查看

    15. 温室大棚管理制度查看

    16. 执行情况的检查制度查看


附件下载: