长江源区热喀斯特灾害风险评估研究取得进展
随着全球气候变暖,长江源区多年冻土的退化日益明显。由富冰多年冻土退化引发的热喀斯特灾害对基础设施建设和当地生态产生了重大影响,因此有必要对其风险进行评估。目前,多种热喀斯特灾害的高精度统一风险评估工具依然缺乏,且热喀斯特灾害的环境相互作用机制尚未完全明确。近日,我站研究人员提出了一种新型多热喀斯特灾害风险评估框架,将堆叠机器学习与潜在环境因子相结合,对长江源区的热喀斯特灾害进行风险评估,并通过模型优化提高了模型性能(图1)。
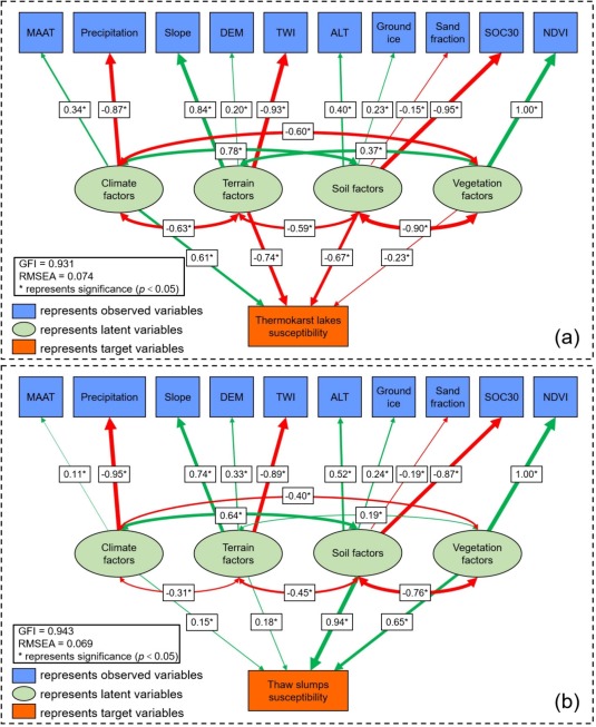
基于堆叠机器学习和潜在环境因子,研究人员提出了新型热喀斯特灾害风险评估框架,显著提高了风险制图的精度。研究发现,坡度和降水量分别是热融湖塘和热融滑塌易发性建模精度的主要贡献因子(图2)。模型优化将基础模型的建模精度提高了约2%至7%,其中XGBoost对模型优化最为敏感,建模精度最高。在集成策略方面,堆叠模型和集成模型显著提高了风险制图的准确性,堆叠模型的表现优于集成模型,热融湖塘和热融滑塌的准确率分别为92.39%和93.36%(图3)。应用结构方程模型揭示了热融湖塘和热融滑塌的主控环境因子分别是地形因子和土壤因子(图4)。该研究提出了一种高精度的多年冻土区热喀斯特灾害风险评估方法,为深入理解热喀斯特灾害与环境因子之间的相互作用机制提供了重要的科学依据。
该成果以“A novel framework for multiple thermokarst hazards risk assessment and controlling environmental factors analysis on the Qinghai-Tibet Plateau”为题发表于地学Top期刊《CATENA》。我站吴通华研究员为论文通讯作者,博士研究生娄佩卿为论文第一作者。
本研究得到了甘肃省科技重大专项计划项目(22ZD6FA005)、中国科学院“西部之光”基金项目(xbzg-zdsys-202304)、冰冻圈科学国家重点实验室项目(SKLCS-ZZ-2023)和国家自然科学基金项目(42376255)的联合资助。
文章链接:https://doi.org/10.1016/j.catena.2024.108367

图1 本研究技术路线图

图2 热喀斯特灾害风险评估建模过程中的特征重要性:(a)热融湖塘;(b)热融滑塌

图3 长江源区热喀斯特灾害风险评估结果

图4 基于结构方程模型的热喀斯特灾害易发性主控环境因子分析
图文:娄佩卿 审核:吴通华
附件下载: